主播视频
EN
主播视频
主播视频
主播视频概况
主播视频简介
现任领导
历任领导
机构设置
联系我们
党政工团
党建工作
工会工作
团学工作
师资队伍
高层次人才
教授名录
在职教师
光荣退休
博士后管理
人才培养
本科生培养
研究生培养
课程思政
继续教育
科学研究
科研平台
科研成果
实验室安全
实验室安全
合作交流
国际交流
国内合作
校友园地
校友动态
英杰辈出
桃李芬芳
校友基金
主播视频概况
学院公告>
学院公告
正文
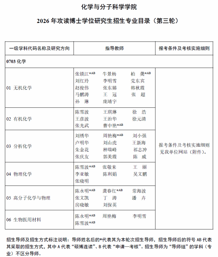
主播视频 2026年攻读博士学位研究生招生专业目录(第三轮)
发布时间:2026-04-30
浏览次数:
来源: 管理员
附件【
主播视频 -2026年博士研究生招生工作实施细则(第三轮).pdf
】已下载
次
附件【
附件1: 主播视频 硕博连读申请表.doc
】已下载
次
附件【
附件2: 主播视频 攻读博士学位研究生申请表(“申请-考核”制考生填写).doc
】已下载
次
附件【
附件3:全脱产攻读博士研究生承诺书.docx
】已下载
次
附件【
附件4:专家推荐信模板.docx
】已下载
次
下一篇:
关于做好主播视频 2026年应届本科毕业生评先奖优工作的通知